|
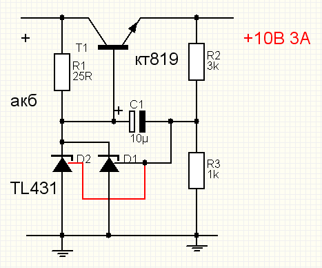
Самодельное зарядное устройство для нетбука Asus eeepc 701 можно сделать самому за 1 час. В основе данного зарядного устройства лежит регулируемый стабилитрон TL 431 и усилитель тока, реализованный на биполярном транзисторе КТ819Г. Изначально, зарядное устройство проектировалось для питания распространенного нетбука Asus eeepc 701 от бортовой сети легкового автомобиля, однако, его можно легко превратить в самодельное зарядное устройство, работающее от сети переменного тока 220В. Достаточно на вход подать 12 вольт от блока питания способного обеспечить ток 3-4 Ампера.

В процессе заряда нетбука, ток потребляемый от зарядного устройства достигает 2,5 Ампер, так что транзистору следует организовать нормальный отвод тепла. С указанными на схеме элементами зарядное устройство начинает работать сразу и настройки не требует. Для предотвращения перегрева и выхода стабилитрона из строя, он усилен вторым, запаянным параллельно. По входу и выходу схемы з/у желательно поставить предохранители, на входе так же можно поставить диоды для защиты от переполюсовки, однако на диодах образуется падение напряжения, что может сказаться на работе зарядного устройства от бортовой сети с плохими контактами на панели предохранителей. Зарядное устройствоначинает корректно работать при входном напряжении порядка 11,5 Вольт и выше. При подключении к ноутбуку, сперва проверьте напряжение на выходе (должно быть 9,5-10 Вольт), а так же обратите внимание на полярность разъема eeepc!
Ссылки на схожие материалы:
|