Воскресенье, 15.02.2026, 08:49
Для умелых рук
Главная | | Мой профиль | Регистрация | Выход | Вход
Поиск на сайте
Разделы
Полезные советы [96]
Электронные [149]
Сад и огород [33]
Новогодние поделки [22]
Умелое домоводство [15]
Строительство [13]
Рукоделие [13]
Компьютер сделай сам [7]
Из хлама и мусора [7]
Сувениры [4]
Как сделать [85]
Очумелые ручки [41]
Дизайн,ландшафт [15]
Автомобильные [18]
Методики, технологии, изобретения [15]
Из дерева и ДСП [14]
Делаем ремонт [16]
Мастеру на заметку [7]
Кулинария [26]
Мастер-Классы по Хэндмейду [6]
Шьем вяжем [8]
Лучшее на aliexpress [0]
Самые интересные и недорогие товары на aliexpress.com

Каталог файлов

Библиотека самоделкина [141]
Программы [28]
Другие [269]
Радиомастерская [53]
Полезное и интересное [183]
Игры и игрушки [0]
Видео [18]
Вкусно [7]
Для детей [7]
Мой уютный дом [191]

Меню сайта
Главная страница Файлы Самоделкина Видео Фотогалерея Самоделкина Электронные Экономия Делаем своими руками Компьютерные Стройка Сборка онлайн радио Форум Самоделкина Каталог сайтов Обмен ссылками Полезные статьи История сайта
Зайти на сайт
Подписка
Подписка на новости Сайта Для умелых рук
Для того чтобы
ДОБАВИТЬ САЙТ В ЗАКЛАДКИ

Нажмите одновременно
(CTRL+D)

Здесь Вы обнаружите, практические советы, подсказки, идеи, схемы, чертежи, фото. Рассылка пишется для любителей мастерить, строить, самодельничать.
Узнайте первым о новых обзорах "Для умелых рук"
//
Цитаты
Жизнь не требует, чтобы ты был последовательным, жестоким, терпеливым, внимательным, сердитым, рациональным, бездумным, любящим, стремительным, восприимчивым, нервным, заботливым, черствым, толерантным, расточительным, богатым, подавленным, вежливым, пресыщенным, тактичным, веселым, тупым, здоровым, жадным, красивым, ленивым, отзывчивым, глуповатым, щедрым, загнанным, чувственным, сластолюбивым, прилежным, манипулятивным, управляемым, прозорливым, капризным, мудрым, эгоистичным, добрым или жертвенным. Однако Жизнь требует, чтобы ты осознавал последствия каждого своего выбора.
Ричард Бах

Чтобы прочитать новую цитату обновите страницу,или перейдите на любую другую



Главная » Электронные
1 2 3 ... 9 10 »

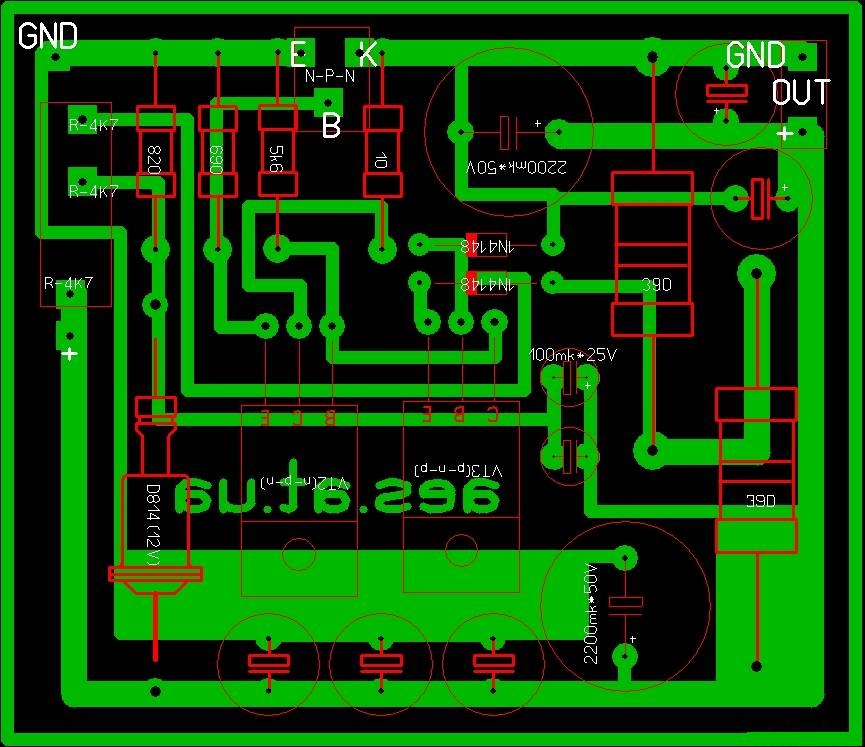
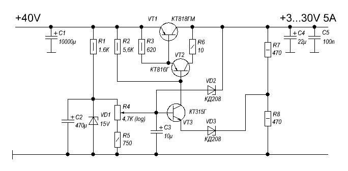
Схема применяется для блоков питания, для регулировки выходного напряжения, характеристики зависят от транзистора VT1 который устанавливается на радиатор. Защита от короткого замыкания. выполнена на транзисторе VT3, подойдет любой маломощный транзистор. Регулировка выходного напряжения осуществляется резистором подстроечным R4.

На схеме представлен регулятор по плюсу, а на печатке по минусу, если собрать две схемы по плюсу и минусу то получится двух полярное питание. Регулятор по плюсу и минусу отличается лишь полярностью транзисторов p-n-p или n-p-n и установкой электролитов!


Категория: Электронные | Просмотров: 862 | Добавил: deka1002 | Дата: 05.12.2023 | Комментарии (0)

Преобразование дБм в мВт

Как преобразовать дБм в мВт

Преобразование мощности из дБмВт в мВт определяется по формуле:

(мВт) = 1 мВт ⋅ 10 P (дБм) / 10)

 

Итак

1 дБм = 1,258925 мВт

пример

Преобразовать 13 дБм в милливатты:

(мВт) = 1 мВт 10 (13 дБм / 10) = 19,95 мВт

Таблица преобразования дБм в мВт

... Читать дальше »
Категория: Электронные | Просмотров: 1287 | Добавил: deka1002 | Дата: 07.02.2022 | Комментарии (0)

Первым плюсом данной конструкции металлоискателя является его простота и малое количество частей в схеме. 2-ой значимый плюс - это чувствительность устройства. Ну и 3-ий плюс - это простая настройка , высочайшая простата в исполнении схема. Другими словами, данный металлоискатель - просто находка для начинающего радиолюбителя.

Как сделать простой металлоискатель на 2 транзисторах

 

Детали для металлоискателя


Два транзистора BC547 
Активный зуммер 
Светодиод 
Резисторы: 220 Ом; 2,2 кОм; 50 кОм подстроечный 
Конденсаторы: 22 пФ; 100 нФ; 4,7 нФ 
Проволока 0,2-0,6 ... Читать дальше »

Категория: Электронные | Просмотров: 1580 | Добавил: deka1002 | Дата: 11.01.2022 | Комментарии (0)

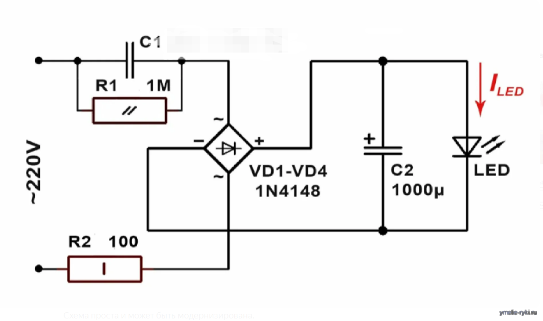
ПРОСТАЯ СХЕМА ВКЛЮЧЕНИЯ СВЕТОДИОДа В СЕТЬ 220 ВОЛЬТ

Для подключения светодиодных матриц, предназначенных для напряжения 220 вольт, вы можете использовать наиболее распространенную схему преобразователя  от напряжения переменного тока 220 вольт до 12 вольт постоянного тока.

Минимальная часть, легкая сборка. Но есть и недостатки-эта схема   гальванически неразвязана от 220-вольтовой сети, и при работе нужно быть осторожным.

Схема показана на рисунке

 

220 вольт подключение светодиодов схема

Схема, безусловно, будет ... Читать дальше »

Категория: Электронные | Просмотров: 1760 | Добавил: deka1002 | Дата: 26.02.2021 | Комментарии (0)

 


Часто в жизни возникает потребность получить напряжение 220В из более низкого, скажем, 12-ти Вольт. К примеру, вам нужно подключить зарядное устройство от ноутбука к автомобильному аккумулятору, с инвертором это не проблема. Помимо этого, инверторы нашли широкое применение в альтернативной энергетике. Обычно их ставят на ветряки, гидроэлектростанции и так далее, которые в большинстве случаев генерируют невысокое напряжение. 

 

... Читать дальше »

Категория: Электронные | Просмотров: 2276 | Добавил: deka1002 | Дата: 14.11.2019 | Комментарии (0)

Долго искал схему для своего  музыкального цента , чтобы отремонтировать его, как оказалось это не так уж и просто, поэтому выкладываю для любителей ремонтировать 

... Читать дальше »

Категория: Электронные | Просмотров: 10171 | Добавил: deka1002 | Дата: 12.11.2019 | Комментарии (0)

Светодиодные лампы уже давно в нашем доме. И производитель борется за каждого покупателя, не завышая ценник за товар, а экономя на производстве. И из-за этого лампы начинают банально выходить из строя и хорошо, если вы приобрели фирменную лампу и срок гарантии еще не прошел (можно сдать и получить новую бесплатно), а что если это китайский «ноунейм» где и не пахнет гарантией, идти выкидывать? Не торопитесь. В этой статье я вам расскажу как можно починить лампу самому и ремонт будет стоить сущие копейки.

... Читать дальше »

Категория: Электронные | Просмотров: 4430 | Добавил: deka1002 | Дата: 27.11.2018 | Комментарии (1)

Данный регулятор может применяться везде, где необходима автоматическая регулировка скорости вращения вентилятора, а именно, усилители, компьютеры, блоки питания, и прочие устройства.

Схема устройства

Схема простого регулятора скорости вращения вентилятора

Напряжение создаваемое делителем напряжения R1 и R2 задаёт начальную скорость вращения вентилятора (когда терморезистор холодный). При нагреве резистора его сопротивление падает и напряжение подводимое к базе транзистора Vt1 увеличивается, а в след за ним увеличивается напряжение на эммитере транзистора Vt2, следовательно увеличивается напряжение питающее вентилятора и его скор ... Читать дальше »

Категория: Электронные | Просмотров: 840 | Добавил: deka1002 | Дата: 05.03.2018 | Комментарии (0)

Предлагаю вашему вниманию простое USB зарядное устройство для телефонов. Схема собрана на широко распространенной микросхеме MC34063, похожих аналогов у нее много. Я выбрал именно ее потому что: во-первых, она стоит не дорого (рублей 10), во вторых, эта микросхема уже давно валяется у меня дома. Схема обеспечивает напряжением 5 вольт при токе ~300мА.

 

 

схема зарядного для телефона

 

Схема взята из даташита микросхемы, резисторы R2 и R3 о ... Читать дальше »

Категория: Электронные | Просмотров: 14253 | Добавил: deka1002 | Дата: 06.05.2016 | Комментарии (0)

На данной схеме нарисован первый канал усилителя. Другой как вы понимаете точно такой же. Данный усилитель сделан на новой интегральной микросхеме TDA1514A фирмы PHILIPS.

Характеристики данного усилителя:

  • выходная мощность на  нагрузке RL 8 Ом до 50 Вт;
  • нелинейные искажения 0,1%;
  • питание усилка +/- 30 В;
  • ток покоя усилителя 60 мА.

Микросхема TDA1514A выполнена в корпусе SIL-9P. И имеет встроенные каскады предохранения  от перегрева и  короткого замыкания, к тому же есть каскад запаздывания включения динамиков, постоянную времени которого определяют величины резистора  R2, и конденсатора С4. Коэффициент усиления данной схемы от 10 до 200 и зависит от отношения сопротивлений R4 к R3.

... Читать дальше »

Категория: Электронные | Просмотров: 6503 | Добавил: deka1002 | Дата: 10.11.2014 | Комментарии (0)

Бесперебойник и кормит все наше железо, когда внешняя сеть отключается. Но батареи эти, увы, не вечны, они деградируют, емкость их снижается, а вместе с ней и время автономной работы. Вплоть до нуля.

К сожалению процесс, этот, зачастую никем не контролируется, хозяин пребывает в уверенности, что он защищен, а в это время аккумулятор уже не совсем аккумулятор, а так — муляж.

 

Почему деградируют аккумуляторы?

Причин много. От интенсивного использования нас ... Читать дальше »

Категория: Электронные | Просмотров: 7094 | Добавил: deka1002 | Дата: 20.10.2013 | Комментарии (0)

Индикатор наведения антенны на спутникЕще до работы с установкой для приема спутникового телевизионного вещания необходимо ее параболическую антенну точно ориентировать на спутник, юстировать и фокусировать. Чтобы облегчить эти процессы, нужен относительно простой прибор, который позволил бы это делать рядом с антенной. В дальнейшем прибор можно было бы использовать при работе с установкой для точного наведения антенны на спутники. Ниже мы публикуем описание такого прибора, который можно питать как от батареи элементов или аккумуляторов, так и по кабелю, соединяющему конвертер СВЧ с тюнером. ... Читать дальше »

Категория: Электронные | Просмотров: 10250 | Добавил: deka1002 | Дата: 11.10.2013 | Комментарии (0)

Как сделать локальную сеть

 Как сделать локальную сеть

Начнём с того, что же всё-таки такое локальная сеть. Это информационное пространство, которое объединяет в себе несколько компьютеров. С помощью локальной сети можно передавать информацию, общаться и играть в компьютерные игры. Локальные сети бывают офисные, частные и домашние.

Для чего нужны офисные сети, думаю понятно всем. Сделать качественно и в необходимых объёмах Локал ... Читать дальше »

Категория: Электронные | Просмотров: 11671 | Добавил: neo | Дата: 05.02.2013 | Комментарии (0)

А

Адаптер ( adapter ) — вспомогательное приспособление . В последнее время чаще применяется для названия блока питания портативных радиоустройств
( радиоприёмников , плейеров и т . д .) от сети переменного тока . Иногда адаптером называют устройство для зарядки аккумуляторов . В прошлом , адаптером называли звукосниматель в электропроигрывателе граммпластинок .

Ai - функция — в аудиотехнике позволяет запомнить собственную звуковую настройку системы ( DSP , BBE , Super T - Bass ). При необходимости ее вызывают нажатием одной кнопки , что очень удобно , если приходится делать настройку тембра .

Амплитуда < ... Читать дальше »

Категория: Электронные | Просмотров: 5762 | Добавил: deka1002 | Дата: 14.09.2012 | Комментарии (0)

   Определить место прохождения скрытой электрической проводки в стенах помещения поможет сравнительно простой искатель, выполненный на трех транзисторах (рис.2). На двух биполярных транзисторах (VT1, VT3) собран мультивибратор, а на полевом (VT2) - электронный ключ.
   Принцип действия искателя основан на том, что вокруг электрического провода образуется электрическое поле - его и улавливает искатель.
   Если нажата кнопка выключателя SB1, но электрического поля в зоне антенного щупа WA1 нет либо искатель находится далеко от сетевых проводов, транзистор VT2 открыт, мультивибратор не работает, светодиод HL1 погашен.
   Достаточно приблизить антенный щуп, соединенный с цепью з ... Читать дальше »

Категория: Электронные | Просмотров: 12824 | Добавил: deka1002 | Дата: 14.09.2012 | Комментарии (0)

*

Каталог Самоделкина!-- -->

Лучшие онлайн радиостанции


Как собственными руками сделать лук и арбалет
Как сделать Электровелосипед своими руками за 30 минут
Секреты радиомастеров А.П. Кашкаров
Делаем лестницы своими руками
Умелые руки - Smart Workshop Solutions

Нож своими руками.
Как правильно заточить нож.

Чертежи чудо печи работающей на отработанном масле
Собираем антенну для 3G-модема своими руками.
Секреты ремонта видеомагнитофонов-AKAI
Сварочный инвертор своими руками
Капельный полив, орошение

Строительство
Эко-строительство: дом из...дров

Новогодние поделки
Новогодние поделки > Снежинка из бумажных полосок

Очумелые ручки
Шаровая молния своими руками

Электронные
Блок питания с регулировкой выходного напряжения и защитой от короткого замыкания

Как сделать
Скворечник и синичник – сделать своими руками, размеры скворечника и чертежи

Как сделать
Самодельная антенна

Полезные советы
5 небанальных шагов к повышению эффективности вашего блога

Статистика

Онлайн всего: 1
Гостей: 1
Пользователей: 0


Copyright MyCorp © 2026 Правообладателям | |