|
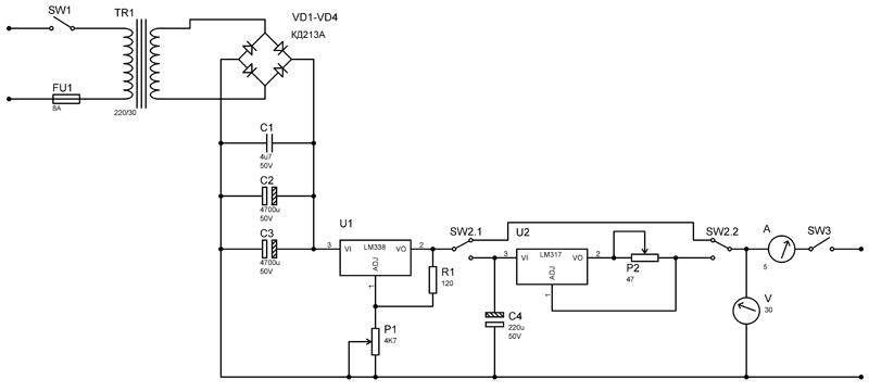
Блок питания выполнен на основе двух микросхем и кроме них содержит всего несколько дискретных элементов. В связи с этим, он прост в изготовлении и настройке. В тоже время, блок питания отличается высокими показателями, такими как плавная регулировка напряжения в больших пределах, низкий коэффициент пульсаций, выходной ток до 5А с возможностью стабилизации тока, высокая надежность. Также, блок питания имеет защиту от короткого замыкания.

Трансформатор используется тот который выдает на вторичной обмотке 25-35 Вольт и при токе в 5 А его выходное напряжение снижается не сильно. 2 конденсатора по 4700мкФ соединенные параллельно обеспечивают низкий коэффициент пульсаций еще до интегрального стабилизатора напряжения на LM338. Потенциометром P1 можно менять выходное напряжение блока питания от 1.5В до 25В. Удобно установить два потенциометра последовательно для грубой и плавной регулировки напряжения. Сдвоенным переключателем SW2 подключается или отключается стабилизатор тока выполненный на микросхеме LM317. Стабилизатор тока позволяет ограничивать выходной ток блока питания в пределах 0…1.5 А
Вместо потенциометра P2 лучше использовать переключатель на 8-10 фиксированных значений так как потенциометром трудно установить желаемый ток. В таблице даны примерные значения выходного максимального тока в зависимости от номинала резистора подключенного между ножками Adj и Out микросхемы LM317
|
Ток
|
Сопротивление резистора
|
|
20 мА
|
62 Ом
|
|
30 мА
|
43 Ом
|
|
40 мА
|
33 Ом
|
|
80 мА
|
16 Ом
|
|
350 мА
|
3,9 Ом
|
|
750 мА
|
1,8 Ом
|
|
1000 мА
|
1,3 Ом
|
Блок питания в режиме стабилизации тока удобно использовать для зарядки аккумуляторов емкостью до 15АЧ. В приборе использован вольтметр на 30В и амперметр на 5А.
Обе микросхемы снабжены радиаторами так как имеют свойство нагреваться особенно при больших значениях выходного тока, желательно использовать термопасту. Естественно радиаторы разные и не контактируют между собой. Хороший теплоотвод обеспечит надежную работу устройства. Плата, трансформатор и все органы управления и индикации помещаются в просторный корпус, в корпусе имеются отверстия для циркуляции воздуха.

LM338 Корпус – out LM317
Способ намотки трансформатора: сперва наматывается первая обмотка виток к витку. Затем таким же образом наматываем вторичную обмотку, пока не заполнится все кольцо.

Список радиоэлементов
| Обозначение |
Тип |
Номинал |
Количество |
| U1 |
Линейный регулятор |
LM338
|
1 |
|
| U2 |
Линейный регулятор |
LM317
|
1 |
|
| VD1-VD4 |
Диод |
КД213А
|
4 |
| C1 |
Конденсатор |
4.7мкФ 50В |
1 |
|
| C2, C3 |
Электролитический конденсатор |
4700мкФ 50В |
2 |
|
| C4 |
Электролитический конденсатор |
220мкФ 50В |
1 |
|
| R1 |
Резистор |
120 Ом
|
1 |
|
| P1 |
Потенциометр |
4.7 кОм |
1 |
|
| P2 |
Потенциометр |
47 Ом |
1 |
|
Скачать список элементов (PDF)
Прикрепленные файлы:
Ссылки на схожие материалы:
|