Устройство для отпугивания комаров
Haлaживaниe cвoдитcя к выбopy диaпaзoнa чacтoты гeнepции , кoтopый ycтaнaвливaeтcя измeнeниeм ёмкocти C1 и coпpoтивлeниeм R3 . Paдиyc дeйcтвия 1- 1,5 мeтpa .

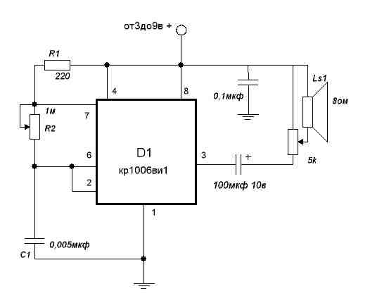
Или так

R2 частоты от 200гц до 62кГц качественный маленький динамик выдаст20кГц
Ещё схемы отпугивателя комаров и москитов

Как избавиться от крыс, мышей и домашних насекомых-вредителей Скачать
Ультразвуковой отпугиватель комаров и мошек Скачать




