Телевидение, усилитель для антенны, антенный усилитель, телевизионный усилитель">
Понедельник, 02.03.2026, 14:02
Для умелых рук
Главная | | Мой профиль | Регистрация | Выход | Вход
Поиск на сайте
Разделы
Полезные советы [96]
Электронные [149]
Сад и огород [33]
Новогодние поделки [22]
Умелое домоводство [15]
Строительство [13]
Рукоделие [13]
Компьютер сделай сам [7]
Из хлама и мусора [7]
Сувениры [4]
Как сделать [85]
Очумелые ручки [41]
Дизайн,ландшафт [15]
Автомобильные [18]
Методики, технологии, изобретения [15]
Из дерева и ДСП [14]
Делаем ремонт [16]
Мастеру на заметку [7]
Кулинария [26]
Мастер-Классы по Хэндмейду [6]
Шьем вяжем [8]
Лучшее на aliexpress [0]
Самые интересные и недорогие товары на aliexpress.com

Каталог файлов

Библиотека самоделкина [141]
Программы [28]
Другие [269]
Радиомастерская [53]
Полезное и интересное [183]
Игры и игрушки [0]
Видео [18]
Вкусно [7]
Для детей [7]
Мой уютный дом [191]

Меню сайта
Главная страница Файлы Самоделкина Видео Фотогалерея Самоделкина Электронные Экономия Делаем своими руками Компьютерные Стройка Сборка онлайн радио Форум Самоделкина Каталог сайтов Обмен ссылками Полезные статьи История сайта
Зайти на сайт
Подписка
Подписка на новости Сайта Для умелых рук
Для того чтобы
ДОБАВИТЬ САЙТ В ЗАКЛАДКИ

Нажмите одновременно
(CTRL+D)

Здесь Вы обнаружите, практические советы, подсказки, идеи, схемы, чертежи, фото. Рассылка пишется для любителей мастерить, строить, самодельничать.
Узнайте первым о новых обзорах "Для умелых рук"
//
Цитаты
Жизнь не требует, чтобы ты был последовательным, жестоким, терпеливым, внимательным, сердитым, рациональным, бездумным, любящим, стремительным, восприимчивым, нервным, заботливым, черствым, толерантным, расточительным, богатым, подавленным, вежливым, пресыщенным, тактичным, веселым, тупым, здоровым, жадным, красивым, ленивым, отзывчивым, глуповатым, щедрым, загнанным, чувственным, сластолюбивым, прилежным, манипулятивным, управляемым, прозорливым, капризным, мудрым, эгоистичным, добрым или жертвенным. Однако Жизнь требует, чтобы ты осознавал последствия каждого своего выбора.
Ричард Бах

Чтобы прочитать новую цитату обновите страницу,или перейдите на любую другую



Главная » 2011 » Февраль » 6 » Телевидение АНТЕННЫЙ УСИЛИТЕЛЬ
02:25
Телевидение АНТЕННЫЙ УСИЛИТЕЛЬ

Телевидение АНТЕННЫЙ УСИЛИТЕЛЬ
Предложенный в [1] усилитель на полевом транзисторе с барьером Шоттки (ПТШ) был опробован для приема слабых ТВ сигналов и показал фантастические результаты. Так, едва различимое изображение 9-го канала Каменск-Шахтинского ретранслятора (100 км) при подключении данного усилителя восстанавливалось почти до нормального. Для примера, двухкаскадный усилитель на транзисторах КТ3132 не давал более того близко такого эффекта.

Схема АНТЕННЫЙ УСИЛИТЕЛЬ

Puc.1
Адаптированная для приема TV схема показана на рис.1. Усилитель является резонансным и перестраивается от 6-го до 12-го каналов резистором R3. Катушка LI - бескаркасная и содержит 5 витков провода ПЭВ 0,7 на оправке диаметром 7 мм. Отвод - от 1-го витка снизу. Надо высказать, что ПТШ очень чувствительны к статическому электричеству, наводкам сети и перегрузкам по входу. Хотя затвор транзистора и соединен с корпусом через катушку L1, попадание на вход X1 более того очень небольшого заряда (от расчески например) вызывает его пробой. Поэтому рискованно подключать случайные антенны, особенно с разрезным вибратором. Центральная жила питающего кабеля должна быть соединена по постоянному току с экраном, а он, в свою очередь, - с несущей мачтой. Печатная плата усилителя показана на рис.2.

Схема АНТЕННЫЙ УСИЛИТЕЛЬ

Puc.2
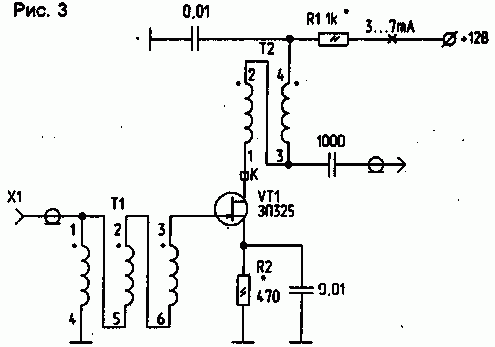
Усилитель можно изготовить широкополосным (рис.3), включив на вход широкополосный трансформатор Т1 с коэффициентом трансформации 1:9. Т2 предназначен для согласования выходного сопротивления усилителя с сопротивлением кабеля, что повышает КПД по сравнению с включением, показанным на рис.1. В усилителе не обязательно применять мощные ПТШ как в [I], вместо них почти так же хорошо работают такие как ЗП325 (АП325). Трансформатор Т1 намотан на кольце К7х4х2 100 НН и содержит 4 витка в три провода ПЭВ 0,2. Т2 - на таком же сердечнике 4 витка в два провода. В обеих схемах К - ферритовая бусинка, одетая на вывод стока для предотвращения самовозбуждения на СВЧ.

Схема АНТЕННЫЙ УСИЛИТЕЛЬ

Puc.3
Для опыта можно заместить ПТШ на обычный малошумящий ПТ КП312А (с соответствующей коррекцией R1 и R2). Разница в работе более чем убедительна.



Ссылки на схожие материалы:

Категория: Электронные | Просмотров: 10235 | Добавил: deka1002 | Теги: Телевидение, усилитель для антенны, антенный усилитель, телевизионный усилитель
Всего комментариев: 0
avatar
*

Каталог Самоделкина!-- -->

Лучшие онлайн радиостанции


Как собственными руками сделать лук и арбалет
Как сделать Электровелосипед своими руками за 30 минут
Секреты радиомастеров А.П. Кашкаров
Делаем лестницы своими руками
Умелые руки - Smart Workshop Solutions

Нож своими руками.
Как правильно заточить нож.

Чертежи чудо печи работающей на отработанном масле
Собираем антенну для 3G-модема своими руками.
Секреты ремонта видеомагнитофонов-AKAI
Сварочный инвертор своими руками
Капельный полив, орошение

Электронные
Электронные модули современных стиральных машин

Как сделать
Ремонтируем фотоаппараты

Мастеру на заметку
Как установить пластиковое окно своими руками

Электронные
Телевидение АНТЕННЫЙ УСИЛИТЕЛЬ

Как сделать
Кругорез - (балеринка )

Делаем ремонт
Стеклообои - как их клеить.

Очумелые ручки
Геронов фонтан

Статистика

Онлайн всего: 12
Гостей: 12
Пользователей: 0


Copyright MyCorp © 2026 Правообладателям | |