Данный усилитель мощности основан на PA100, подробно описанный в приложении от National Semiconductor's
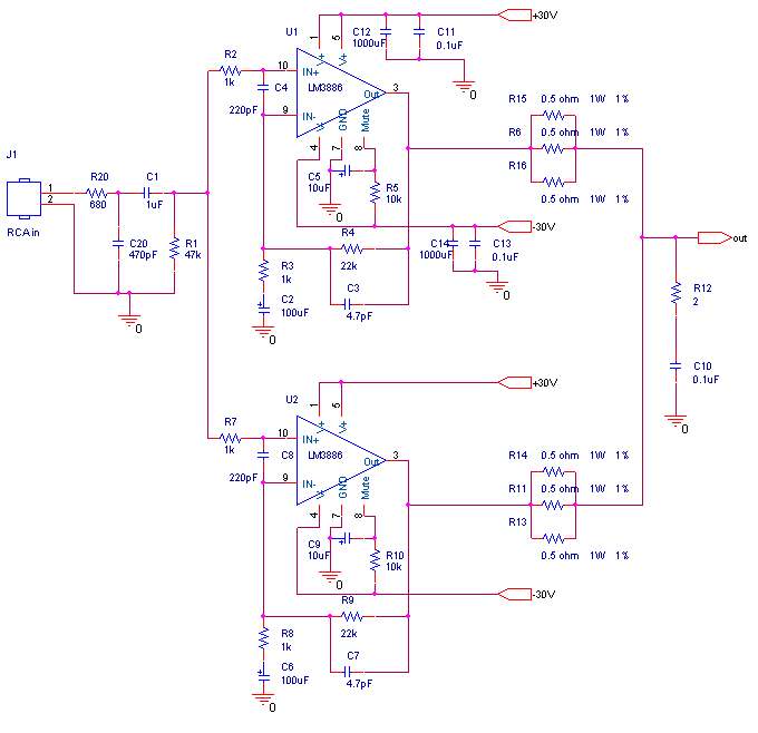
Когда я собрал свои мощные самодельные 4-х омные колонки, то усилитель не мог "раскачать" такую нагрузку, поэтому решено было собирать более мощный усилитель. Я разработал схему усилителя мощности, в которой используется две микросхемы LM3886 на канал, в схеме с параллельным включением. На 8-ми омной нагрузке выходная мощность усилителя получается порядка 50 Ватт, на 4-х омной 100 Ватт. В данном усилителе используется четыре микросхемы УНЧ LM3886.
Кстати Jeff Rowland в некоторых своих Hi-Fi конструкциях использует LM3886 и имеет хорошие отзывы. Так что недорогой усилитель тоже может быть качественным!

Микросхема LM3886 включена по схеме неинвертирующего усилителя. Входное сопротивление УНЧ зависит от резистора R1 (47 кОм). Резистор R20 (680 Ом) и конденсатор C20 (470 пФ) образуют фильтр высоких частот на входных RCA-разъемах. Конденсаторы C4 и С8 (220 пФ) служат для фильтрации ВЧ на входах микросхемы LM3886.
При сборке усилителя, в некоторых местах я использовал высококачественные конденсаторы: C1 (1 мкФ) "Auricap" для фильтрации постоянной составляющей, С2 и С6 (100 мкФ) "Blackgate" и С12, С16 (1000 мкФ) "Blackgate".
Принципиальная схема усилителя приведена ниже.

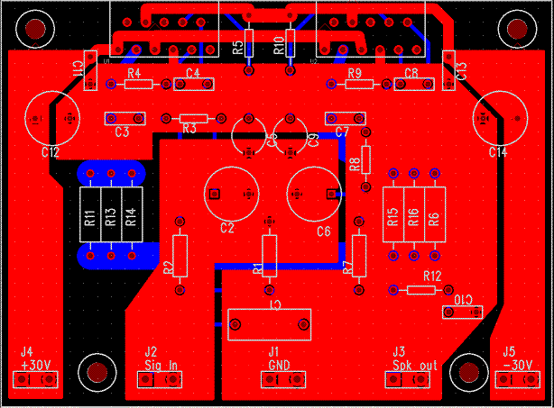
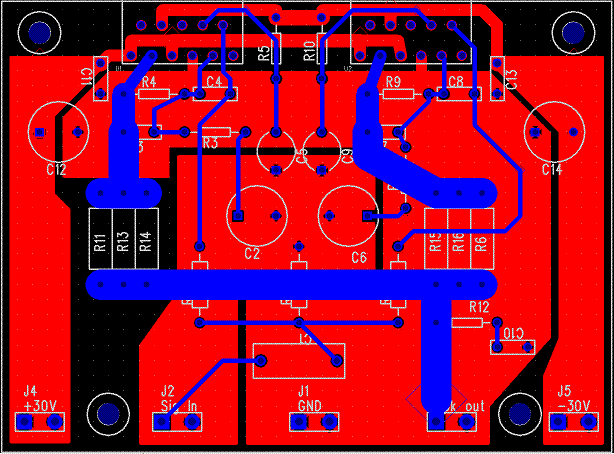
Разработка печатной платы велась с учетом того, чтобы силовая земля (питания) и сигнальная были разделены. Сигнальная земля находится в середине и окружена силовой землей. Возле С5 они соединены тонкой дорожкой. Проектирование печатной платы велось в программе PADS PowerPCB 5.0.


Сам делать печатную плату я не стал, а отдал фирме. Когда забрал ее, то обнаружил,что некоторые отверстия были меньшего диаметра чем нужно. Рассверлил уже сам вручную. На фото ниже фотография платы.

Резисторы 1кОм и 20кОм были вручную подобраны с точностью до 0.1%. В качестве выходных резисторов я использовал шесть резисторов номиналом 1 Ом 0.5 Ватт 1%, потому как 3-х Ваттный 1% резистор найти проблематично.

Я использовал изолированную версию микросхемы - LM3886 TF, поэтому я напрямую присоединил к корпусу и радиатору через теплопроводную пасту.

Разделительный конденсатор "Auricap" 1мкФ 450В. Был куплен высококачественный конденсатор, поскольку он задействован в главной сигнальной цепи.

Конденсаторы в ВЧ-фильтре: "Silver Mica" 47пФ и 220пФ.

В фильтре по питанию использовался конденсатор "Blackgate" 1000мкФ 50В

Кондеры C2 и C6 тоже фирмы "Blackgate" номиналом 100мкФ 50В. Для лучшего результата лучше использовать биполярные конденсаторы, однако я использовал электролиты, т.к. биполярные не поместились бы на плату.

Фильтрующая цепочка R20(680 Ом) + C20(470 пФ) помещена прямо на RCA-разъеме. Это помогает отфильтровывать ВЧ-шумы до того, как они попадут на плату усилителя.

Разделительный конденсатор источника питания 0.1мкФ припаян с обратной стороны платы усилителя прямо на ножку LM3886, это позволяет лучше фильтровать ВЧ-шумы.

Микросхема LM3886 посажена на алюминиевый радиатор, а затем к корпусу усилителя. Снаружи корпуса я прикрепил еще 3 радиатора от процессорных вентиляторов PC. Везде использовалась термопаста для лучшей теплоотдачи.

Со всеми этими радиаторами усилитель греется совсем немного на средней громкости.

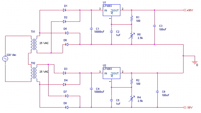
В источнике питания я использовал микросхему регулируемого стабилизатора напряжения LT1083. Перед ней поставил конденсаторы емкостью 10000 мкФ после - 100 мкФ. Преимущество использования регулируемого стабилизатора напряжения в том, что практически отсутствует напряжение пульсаций. Без него слышен небольшой 50/100 Гц шум.


В диодных мостах использовались мощные диоды MUR860.

Стабилизатор напряжения LT1083 может обеспечивать ток до 8А.

Трансформатор использовался мощностью 500ВА 2х25В. После стабилизатора, напряжение 30 Вольт.

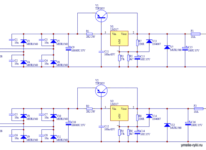
В дальнейшем планирую заменить стабилизатор на более мощный (см. схему ниже). Транзистор TIP2955 способен выдерживать токи до 15А.

После сборки усилителя я измерил постоянное напряжение и получил смещение около 7 мВ на разъемах динамика. Разница напряжения между двумя выходами микросхем меньше чем 1 мВ.
Звучание усилителя чем то похоже на звучание собранного мною ранее усилителя на LM3875 - очень чистое. Не слышен ни шум, ни шипение, ни гудение. Сравнивая с усилителем на LM3875, данный усилитель развивает примерно вдвое большую мощность на моих 4-х Омных колонках и обеспечивает глубокий и напористый бас и хорошую динамику.




