освещение, авто выключател, выключатель, автоматический, АВТОМАТИКА, Голосовой, схема">
Понедельник, 16.03.2026, 03:10
Для умелых рук
Главная | | Мой профиль | Регистрация | Выход | Вход
Поиск на сайте
Разделы
Полезные советы [96]
Электронные [149]
Сад и огород [33]
Новогодние поделки [22]
Умелое домоводство [15]
Строительство [13]
Рукоделие [13]
Компьютер сделай сам [7]
Из хлама и мусора [7]
Сувениры [4]
Как сделать [85]
Очумелые ручки [41]
Дизайн,ландшафт [15]
Автомобильные [18]
Методики, технологии, изобретения [15]
Из дерева и ДСП [14]
Делаем ремонт [16]
Мастеру на заметку [7]
Кулинария [26]
Мастер-Классы по Хэндмейду [6]
Шьем вяжем [8]
Лучшее на aliexpress [0]
Самые интересные и недорогие товары на aliexpress.com

Каталог файлов

Библиотека самоделкина [141]
Программы [28]
Другие [269]
Радиомастерская [53]
Полезное и интересное [183]
Игры и игрушки [0]
Видео [18]
Вкусно [7]
Для детей [7]
Мой уютный дом [191]

Меню сайта
Главная страница Файлы Самоделкина Видео Фотогалерея Самоделкина Электронные Экономия Делаем своими руками Компьютерные Стройка Сборка онлайн радио Форум Самоделкина Каталог сайтов Обмен ссылками Полезные статьи История сайта
Зайти на сайт
Подписка
Подписка на новости Сайта Для умелых рук
Для того чтобы
ДОБАВИТЬ САЙТ В ЗАКЛАДКИ

Нажмите одновременно
(CTRL+D)

Здесь Вы обнаружите, практические советы, подсказки, идеи, схемы, чертежи, фото. Рассылка пишется для любителей мастерить, строить, самодельничать.
Узнайте первым о новых обзорах "Для умелых рук"
//
Цитаты
– Одни говорят: страдай, другие говорят: служи, третьи говорят: отрешись. Говорит ли кто-нибудь: найди для себя высшую истину?
Ричард Бах

Чтобы прочитать новую цитату обновите страницу,или перейдите на любую другую



Главная » 2011 » Ноябрь » 13 » Схема голосового,автоматического выключателя освещения
00:54
Схема голосового,автоматического выключателя освещения

Ссылки для скачки Схема голосового,автоматического выключателя освещения

Скачать Схема голосового,автоматического выключателя освещения с удалённого сервера


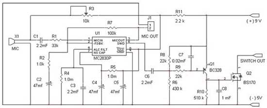
Схема, изображенная на рисунке, выгодно выделяется от классического схожих конструкций, главным изъяном каковых является бессилие распознать голос и шум. Это приводит к неправильным срабатываниям. Эта схема в значительной степени лишена аналогичных изъянов. В качестве активатора употребляется микросхема МС2830, далее формированный сигнал поступает на коммутатор, собранный на транзисторах Q1, Q2. За счёт различий в речевых и шумовых формах волны схема включается на голос и не активируется на шум.

Чувствительность речевой активации зависит от значения R3 и типа электретного микрофона. Спектр исполнительных устройств для применения активатора очень широк - от компактных передатчиков в системах контроля до автоматических выключателей освещения.

голосовой выключатель



Ссылки на схожие материалы:

Категория: Электронные | Просмотров: 10068 | Добавил: deka1002 | Теги: освещение, авто выключател, выключатель, автоматический, АВТОМАТИКА, Голосовой, схема
Всего комментариев: 0
avatar
*

Каталог Самоделкина!-- -->

Лучшие онлайн радиостанции


Как собственными руками сделать лук и арбалет
Как сделать Электровелосипед своими руками за 30 минут
Секреты радиомастеров А.П. Кашкаров
Делаем лестницы своими руками
Умелые руки - Smart Workshop Solutions

Нож своими руками.
Как правильно заточить нож.

Чертежи чудо печи работающей на отработанном масле
Собираем антенну для 3G-модема своими руками.
Секреты ремонта видеомагнитофонов-AKAI
Сварочный инвертор своими руками
Капельный полив, орошение

Мастер-Классы по Хэндмейду
МК декорирование банки "КАРАНДАШНИЦА"

Автомобильные
Техника тонирования авто-стёкол

Электронные
Учёные создали транзистор из одной молекулы +(Аналоги отечественных и зарубежных транзисторов)

Электронные
Секреты ремонта видеомагнитофонов - Goldstar, LG, Supra

Электронные
Жучок в спичечном коробке

Из дерева и ДСП
Детская мебель

Кулинария
Как открыть вино без штопора

Статистика

Онлайн всего: 1
Гостей: 1
Пользователей: 0


Copyright MyCorp © 2026 Правообладателям | |