повышаем напряжение, повышающий преобразователь, преобразовательнапряжения, Повышающий преобразователь напряжен">
Понедельник, 02.03.2026, 08:46
Для умелых рук
Главная | | Мой профиль | Регистрация | Выход | Вход
Поиск на сайте
Разделы
Полезные советы [96]
Электронные [149]
Сад и огород [33]
Новогодние поделки [22]
Умелое домоводство [15]
Строительство [13]
Рукоделие [13]
Компьютер сделай сам [7]
Из хлама и мусора [7]
Сувениры [4]
Как сделать [85]
Очумелые ручки [41]
Дизайн,ландшафт [15]
Автомобильные [18]
Методики, технологии, изобретения [15]
Из дерева и ДСП [14]
Делаем ремонт [16]
Мастеру на заметку [7]
Кулинария [26]
Мастер-Классы по Хэндмейду [6]
Шьем вяжем [8]
Лучшее на aliexpress [0]
Самые интересные и недорогие товары на aliexpress.com

Каталог файлов

Библиотека самоделкина [141]
Программы [28]
Другие [269]
Радиомастерская [53]
Полезное и интересное [183]
Игры и игрушки [0]
Видео [18]
Вкусно [7]
Для детей [7]
Мой уютный дом [191]

Меню сайта
Главная страница Файлы Самоделкина Видео Фотогалерея Самоделкина Электронные Экономия Делаем своими руками Компьютерные Стройка Сборка онлайн радио Форум Самоделкина Каталог сайтов Обмен ссылками Полезные статьи История сайта
Зайти на сайт
Подписка
Подписка на новости Сайта Для умелых рук
Для того чтобы
ДОБАВИТЬ САЙТ В ЗАКЛАДКИ

Нажмите одновременно
(CTRL+D)

Здесь Вы обнаружите, практические советы, подсказки, идеи, схемы, чертежи, фото. Рассылка пишется для любителей мастерить, строить, самодельничать.
Узнайте первым о новых обзорах "Для умелых рук"
//
Цитаты
– Прислушивайся к своим ответам, даже когда они совершенно бездумны, при условии, что в них – твоя высочайшая правда.
Ричард Бах

Чтобы прочитать новую цитату обновите страницу,или перейдите на любую другую



Главная » 2011 » Апрель » 16 » Повышающий преобразователь напряжения
21:43
Повышающий преобразователь напряжения
Дана схема и конструкция повышающего преобразователя, поднимающего напряжение от нескольких батареек до заданного. Особенностью конструкции является исполнение платы в виде вставляемого вместо одного из аккумуляторов, блока.

Потребность в создании это устройство возникла у автора после нескольких полетов мини модели вертолета. Эта модель управляется ручным передатчиком с питанием от шести батареек AA, который также служит для заряда LiPo аккумулятора самого вертолета между его полетами.

Из-за энергетической прожорливости вертолета, даже щелочные батарейки умирали очень быстро. Замена щелочных батареек NiMH аккумуляторами принесла новые проблемы: напряжение аккумулятора около 1.4 В, но только сразу после зарядки, и быстро снижается до 1.2 В.

Суммарного напряжения аккумуляторов оказалось мало для подзарядки аккумулятора вертолета. Появилась идея сделать повышающий преобразователь по размеру в один элемент АА, установить его вместо одного аккумулятора и получить от пяти аккумуляторов напряжение, эквивалентное шести щелочным батарейкам.

Более того, автор решил сделать этот модуль универсальным, чтобы он мог устанавливаться в любой батарейный отсек, независимо от числа элементов в нем. Батарейки (количеством n) в нем будут заменены на n-1 перезаряжаемых аккумуляторов (одну ячейку займет преобразователь). И такой батарейный отсек даст напряжение, равное n-му количеству батареек.

Данное устройство можно использовать для модернизации батарейных отсеков с количеством ячеек от 4 до 10. При этом понадобится от 3 до 9 перезаряжаемых аккумуляторов. Если использовать электролитические конденсаторы на 35 В, можно повысить это количество до 20. В схеме может использоваться практически любая микросхема импульсного преобразователя.

Выход по току используемой микросхемы LT1172 составляет около 500 мА, но заменой микросхемы на LT1170 он может быть увеличен до 2 А. На Рис.1 показан батарейный отсек на четыре ячейки. В одной из ячеек установлена макетная печатная плата, на которой собрана схема устройства. Аккумуляторы должны быть установлены в ячейки, начиная от отрицательного выходного контакта, а на положительном контакте устанавливается плата преобразователя (см. Рис.2).

Повышающий преобразователь в батарейном отсеке AA

Рис.1. Преобразователь установлен вместо одного аккумулятора и повышает выходное напряжение до уровня суммарного напр2яжения четырех щелочных батареек (4×1.5 В=6 В).

Повышающий преобразователь в батарейном отсеке AA

Рис.2. Принцип работы устройства.

Повышающий преобразователь в батарейном отсеке AA

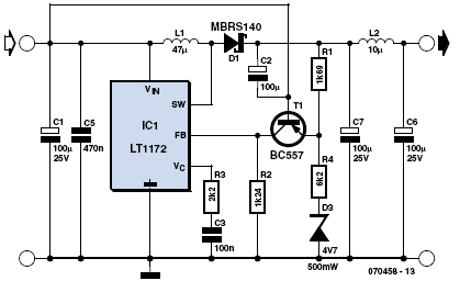
Рис.3. Принципиальная схема.

Преобразователь вырабатывает напряжение UBoost, которое суммируясь с входным UIN дает выходное напряжение UOUT. В таблице (см. ниже) показано, насколько необходимо повысить напряжение в зависимости от числа элементов питания. Максимальное количество элементов ограничено номинальным напряжением электролитических конденсаторов. Микросхема LT1172 может функционировать до 36 В, но для экономии места установлены электролитические конденсаторы на 16 В, которые ограничивают выходное напряжение уровнем в 13.5 В (8 аккумуляторов взамен 9 щелочных батареек).

Формула для вычисления значения напряжения UBoost:

UBoost = 2.4 В + (0.3 В × (n – 3)),

где n = от 4 до 10 аккумуляторов.

Или:

UBoost = 2.4 В + (UIN – 3.6 В) × 0.3 / 1.2 В.

Выходное напряжение определяется по формуле:

UOUT = UIN + UBoost.

Контроллер LT1172 работает в этой конструкции, как классический повышающий преобразователь. Но есть и отличия. В типовой схеме включения на выходе применяется резистивный делитель для регулирования напряжения UOUT через обратную связь на вход FB. Здесь же выходное напряжение зависит от UBoost (см. рисунок 2). Транзистор Т1 вместе с резистором R1 образуют генератор тока, пропорционального разности напряжений (UBoost – 0.7 В) / R1. Пока напряжение на эмиттере T1 ниже напряжения пробоя стабилитрона D3, весь ток будет течь через резистор R2 на землю. Падение напряжения на резисторе R2 сравнивается с напряжением 1.24 В внутреннего опорного источника микросхемы LT1172. Если R2 = 1.24 кОм, через R1, T1 и R2 будет течь ток 1 мА, и схема будет в равновесии.

На резисторе R1 этот ток создает падение напряжения 1.69 В, которое в сумме с напряжением 0.7 В перехода база-эмиттер транзистора дает UBoost, равное 2.4 В. Именно такое повышающее напряжение необходимо для замены четырех батареек тремя аккумуляторами (см. таблицу).

Повышающий преобразователь в батарейном отсеке AA

При увеличении количества ячеек значение UBoost должно быть увеличено на 0.3 В для каждой дополнительной ячейки. Это достигается благодаря стабилитрону D3 и резистору R4. Когда напряжение на эмиттере транзистора Т1 больше 4.3 В (сумма UIN и напряжения база-эмитер транзистора), стабилитрон D3 пробивается и от источника тока через D3 и R4 отводится некоторая его доля. Значение резистора R4 может быть рассчитано таким образом, что на каждый дополнительный элемент питания с увеличением UIN на 1.2 В, UBoost увеличивается на 0.3 В или на 25% (0.3 В /1.2 В × 100). Напомним, что напряжение UBoost равно UR1 + 0.7 В. То есть при расчетах учитывается сопротивление резистора R1 в 1.69 кОм.

Итак, формула для расчета R4:

n × 0.3 В / 1.69 кОм = n × 1.2 В / R4

n сокращаем, тогда:

R4 = 1.2 В / 0.3 В × 1.69 кОм = 6.8 кОм

Итак, R4 = 6.8 кОм и стабилитрон D3 на напряжение 4.3 В.

В связи с тем, что стабилитрон на 4.3 В отсутствовал в библиотеке элементов схемного эмулятора, при моделировании и макетировании схемы были использованы стабилитрон на 4.7 В и резистор R4 номиналом 6.2 кОм.

В заключение надо сказать, что повышающая схема может быть отключена с помощью выключателя, установленного на «земляном» проводе.



Ссылки на схожие материалы:

Категория: Электронные | Просмотров: 18745 | Добавил: deka1002 | Теги: повышаем напряжение, повышающий преобразователь, преобразовательнапряжения, Повышающий преобразователь напряжен
Всего комментариев: 0
avatar
*

Каталог Самоделкина!-- -->

Лучшие онлайн радиостанции


Как собственными руками сделать лук и арбалет
Как сделать Электровелосипед своими руками за 30 минут
Секреты радиомастеров А.П. Кашкаров
Делаем лестницы своими руками
Умелые руки - Smart Workshop Solutions

Нож своими руками.
Как правильно заточить нож.

Чертежи чудо печи работающей на отработанном масле
Собираем антенну для 3G-модема своими руками.
Секреты ремонта видеомагнитофонов-AKAI
Сварочный инвертор своими руками
Капельный полив, орошение

Методики, технологии, изобретения
Как работает солнечная батарея. Собираем солнечную батарею своими руками (видео)

Очумелые ручки
Самодельная солнечная кухня

Как сделать
Внешний фильтр для аквариума своими руками

Электронные
Отпугиватель комаров

Автомобильные
Как Оценить состояние автомобиля перед покупкой

Рукоделие
Сшем летнее или пляжное платье

Сад и огород
Огурцы: 60 вёдер с 7 метровой грядки!

Статистика

Онлайн всего: 18
Гостей: 18
Пользователей: 0


Copyright MyCorp © 2026 Правообладателям | |