Металлоискатель Volksturm-1
Металлоискатель Volksturm-1 собран на отечественной элементарной базе. Дискриминация по стрелочному прибору или по тону звука.

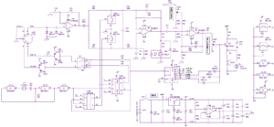
Рис.1. Принципиальная схема металлоискателя Volksturm-1
Описание металлоискателя Volksturm-1:
Дискриминация металла возможна по характеру звука и показаниям стрелочного прибора.
Детали:
Светодиод 4D1 - желательно повышенной яркости. Он нужен для:
- стадии настройки. При первом тестировании динамик не подключать!
- подводного варианта исполнения,
- "тихого поиска".
Настройка металлоискателя:
Для первичной настройки TX контура в резонанс запаять 2R3 номиналом не
менее 100 кОм. Добившись резонанса - максимального размаха напряжения на
обмотке TX - поставить 10-47 Ом.
Возможные замены:
2U1 - 4069, 1409
5U1 - КР142ЕН5 с любой буквой
2Q1-2Q4 - с любыми буквами
4Q1 - КТ829 с любой буквой
2C1 - 22-50 пФ, любой подстроечный

Рис.2. Вариант БП, при отсутствии КРЕНки
Примечание: при катушке - кольцо 25 см, каску ловит на глубине 80 см.
Ссылки на схожие материалы:
|