приманка для рыбы, Звуковая">
Понедельник, 01.12.2025, 12:16
Для умелых рук
Главная | | Мой профиль | Регистрация | Выход | Вход
Поиск на сайте
Разделы
Полезные советы [96]
Электронные [149]
Сад и огород [33]
Новогодние поделки [22]
Умелое домоводство [15]
Строительство [13]
Рукоделие [13]
Компьютер сделай сам [7]
Из хлама и мусора [7]
Сувениры [4]
Как сделать [85]
Очумелые ручки [41]
Дизайн,ландшафт [15]
Автомобильные [18]
Методики, технологии, изобретения [15]
Из дерева и ДСП [14]
Делаем ремонт [16]
Мастеру на заметку [7]
Кулинария [26]
Мастер-Классы по Хэндмейду [6]
Шьем вяжем [8]
Лучшее на aliexpress [0]
Самые интересные и недорогие товары на aliexpress.com

Каталог файлов

Библиотека самоделкина [141]
Программы [28]
Другие [269]
Радиомастерская [53]
Полезное и интересное [183]
Игры и игрушки [0]
Видео [18]
Вкусно [7]
Для детей [7]
Мой уютный дом [191]

Меню сайта
Главная страница Файлы Самоделкина Видео Фотогалерея Самоделкина Электронные Экономия Делаем своими руками Компьютерные Стройка Сборка онлайн радио Форум Самоделкина Каталог сайтов Обмен ссылками Полезные статьи История сайта
Зайти на сайт
Подписка
Подписка на новости Сайта Для умелых рук
Для того чтобы
ДОБАВИТЬ САЙТ В ЗАКЛАДКИ

Нажмите одновременно
(CTRL+D)

Здесь Вы обнаружите, практические советы, подсказки, идеи, схемы, чертежи, фото. Рассылка пишется для любителей мастерить, строить, самодельничать.
Узнайте первым о новых обзорах "Для умелых рук"
//
Цитаты
– Простейшие вопросы – самые глубокие. Где ты родился? Где твой дом? Куда ты идешь? Что ты делаешь? Думай об этом время от времени и следи за ответами – они изменяются.
Ричард Бах

Чтобы прочитать новую цитату обновите страницу,или перейдите на любую другую



Главная » 2010 » Ноябрь » 5 » Уникальная звуковая приманка для рыбы
20:13
Уникальная звуковая приманка для рыбы
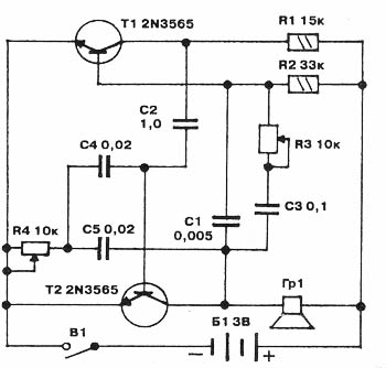
Как известно, рыбы часто проявляют значительный интерес к различным звукам, возникающим в толще воды. На этом основан принцип действия многих рыболовных искусственных приманок. Предлагаемая Вам конструкция представляет собой электронный звуковой генератор с погружаемой в толщу воды звукоизлучающей частью. Все устройство генератора размещено в подходящей по форме коробке, например, в мыльнице. Генератор собран на двух транзисторах, нагрузкой его служит динамический громкоговоритель с сопротивлением звуковой катушки 75 Ом. С помощью двух переменных резисторов R3 и R4 можно изменить частоту звуковых колебаний и таким образом подобрать наиболее привлекательный для рыб звук. В конструкции генератора могут быть применены как низкочастотные маломощные n-р-n транзисторы типа МП111-МП113, так и высокочастотные КТ315, с любыми буквенными индексами. В качестве звукоизлучающего громкоговорителя можно применить любой телефонный капсюль с сопротивлением обмотки около 75 Ом, например ДЭМ-4М, мембрана которого заклеивается водонепроницаемой пленкой. Громкоговоритель соединяется с основной схемой с помощью необходимой длины провода, и во время рыбалки погружается в толщу воды на необходимую для ужения глубину. Как видите, конструкция очень проста, дешева и доступна для повторения

электронная самоделка приманки для рыб



Ссылки на схожие материалы:

Категория: Электронные | Просмотров: 13517 | Добавил: neo | Теги: приманка для рыбы, Звуковая
Всего комментариев: 0
avatar
*

Каталог Самоделкина!-- -->

Лучшие онлайн радиостанции


Как собственными руками сделать лук и арбалет
Как сделать Электровелосипед своими руками за 30 минут
Секреты радиомастеров А.П. Кашкаров
Делаем лестницы своими руками
Умелые руки - Smart Workshop Solutions

Нож своими руками.
Как правильно заточить нож.

Чертежи чудо печи работающей на отработанном масле
Собираем антенну для 3G-модема своими руками.
Секреты ремонта видеомагнитофонов-AKAI
Сварочный инвертор своими руками
Капельный полив, орошение

Полезные советы
Замазка профессора Менделеева.

Электронные
Регуляторы напряжения

Электронные
Схемы простейших кодовых замков для дачи

Электронные
Как сделать простой и чувствительный металлоискатель на 2 транзисторах с элементарной настройкой

Как сделать
Внешний фильтр для аквариума своими руками

Как сделать
Гараж на стене

Как сделать
Скворечник и синичник – сделать своими руками, размеры скворечника и чертежи

Статистика

Онлайн всего: 3
Гостей: 3
Пользователей: 0


Copyright MyCorp © 2025 Правообладателям | |