Самодельная охранная сигнализация на 2-х микросхемах.
Источник samodelka.info
Данная самодельная охранная сигнализация разрабатывалась мной
для охраны квартиры или дома, хотя ее при желании можно без проблем
установить и в автомобиль. Схема сигнализации предполагает наличие одной
цепи охраны (с задержкой на постановку и сработку), но при небольшой
доработке, вполне можно добавить сколько угодно цепей мгновенной
сработки (подключить датчики на разбитие стекла, датчики движения и
т.д.). Плюсом данной схемы является возможность независимой регулировки
таймеров задержки:
- Задержка постановки на охрану -
регулировка времени от момента включения системы, до момента, когда
хозяин квартиры должен покинуть помещение и закрыть дверь, тем самым
замыкая цепь охраны.
- Задержка на включение сирены - регулировка
времени от момента открытия двери, до момента включения системой
акустического ревуна. То есть время за которое необходимо успеть войти в
квартиру и обезточить сигнализацию.
Еще раз подчеркну, таймеры задержек регулируются независимо и не влияют друг на друга,
как это, зачастую, встречается в простых охранных системах на
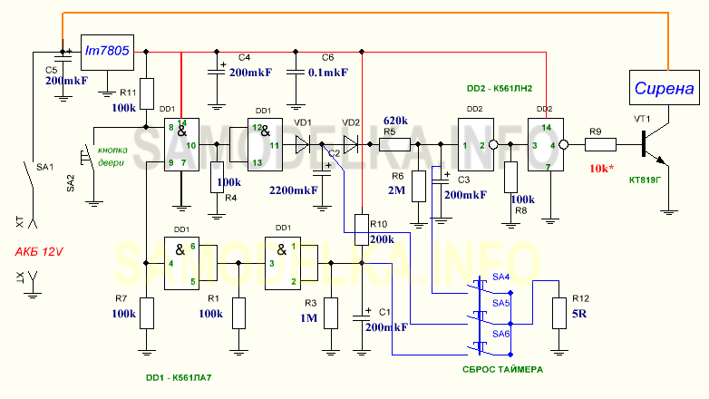
логических микросхемах. Принципиальная схема сигнализации изображена на
рисунке №1. Схема реализованна на 2-х логических микросхемах: К561ЛА7 и
К561ЛН2, которые запитаны от 5 Вольтового стабилизатора напряжения.
Применение стабилизатора, конечно, сводит на нет преимущества микросхем
серии К561 а именно сверх низкий ток потребления, но избавляет от
проблемы изменения времени задержек, при снижении напряжения на
аккумуляторе. Время задержки постановки на охрану зависит от номинала
конденсатора С1, чем больше его емкость, тем длиннее период задержки.
Задержка на включение сирены определяется номиналом конденсатора С3, чем
больше его емкость, тем больше времени для отключения охранной системы
после размыкания контактов охранного шлейфа.

Вкратце о принципе работы сигнализации:
Сначала необходимо рассмотреть участок схемы который непосредственно связан с охранным шлейфом.
Нас
интересует один из логических элементов микросхемы DD1 К561ЛА7 который
отвечает за сработку системы, а именно передачу импульса для мгновенной зарядки конденсатора C2 емкостью 2200мкФ (который определяет время работы сирены
в случае если дверь после несанкционированного проникновения будет
сразу закрыта, но сигнализация останется включена). Рассмотрим процессы
происходящие после сработки системы (т.е. после мгновенной зарядки
конденсатора С2 2200мкФ) о том в каком случае происходит такая сработка
будет сказано позже, что бы не запутаться в происходящем. Итак, из
энергии запасеной конденсатором С2 2200мкФ через диод VD2 и резистор R5 620k происходит медленный заряд
конденсатора С3 200мкФ. Этот этап является задержкой на включение
сирены, как уже говорилось, чем выше емкость С3, тем больше времени
пройдет перед включением сирены. Итак, С3 медленно заряжается, и в
определенный момент, напряжение на конденсаторе доходит до значения
(порядка 3 Вольт), при котором происходит сработка инверторов,
выполненных на микросхеме DD2 К561ЛН2. После двухкратной инверсии
сигнала, с вывода №4 микросхемы DD2 поступает напряжение питания на
токоограничительный резистор ключа, выполненного на биполярном
транзисторе КТ819Г. Данный ключ "проключает землю", то есть во
включенном состоянии пропускает через себя ток и включает сирену.

Нам осталось разобраться как работает задержка
постановки на охрану и при каких обстоятельствах произойдет включение
сирены. Итак, при включении охранной системы происходит медленный
заряд конденсатора С1, определяющего время задержки постановки на
охрану. При достижении напряжения на конденсаторе С1 выше порога
сработки (порядка 3 вольт), состояние выхода первого логического
элемента микросхемы DD1 К561ЛА7 (ножка 3 микросхемы) поменяет свое
состояние: сразу при включении на на этом выводе микросхемы будет
напряжение равное напряжению питания, т.е. 5 Вольт, а при заряженном
конденсаторе С1 (по окончании времени задержки на постановку) на данной
ножке микросхемы напряжение станет равным нолю. Идем дальше по схеме,
сигнал поступает на второй логический элемент микросхемы DD1 на котором
происходит его инвертирование. Попросту говоря если на входах элемента №6,№5 будет ноль, то на выходе элемента (лапка №4) появится полное напряжение питания (5Вольт). И на оборот, если на обоих входах (№6,№5) элемента появится полное напряжение питания (5Вольт), то на выходе элемента напряжение станет равным нолю.
Для сброса таймеров (в случае когда, вы по каким-либо причинам не
успеваете выйти и запереть за собой дверь) необходимо нажать на
несколько секунд строенный переключатель без фиксации положения (кнопку)
который произведет разряд всех время-задающих конденсаторов через
токоограничивающий резистор номиналом в 5 Ом. Производить сброс таймеров
также необходимо после каждого выключения охранной сигнализации.
Можно объединить кнопку отключения питания и кнопку сброса воедино,
если найдете подходящий переключатель с фиксацией положения и
возможностью комутации 4 пар контактов. Остается последний непоясненный
вопрос.

Мы опять возвращаемся к рассмотрению логического элемента №3
микросхемы DD1 К561ЛА7. Как уже было сказано выше инверсия сигнала
произойдет когда на обоих входах логического элемента появится
напряжение питания. То есть, если на входе №9 и входе №8 будет +5
Вольт, на выходе данного элемента (ножка №10) напряжение станет равным
нолю. С выхода №10 сигнал "ноль" будет подан на точно такой же
элемент, который так же инвертирует сигнал и на выходе последнего
логического элемента микросхемы DD1 К561ЛА7, то есть на ножке №11
появится напряжение +5 Вольт, которое произведет через диод VD1 мгновенную зарядку конденсатора 2200мкФ. Что происходит далее, было описано выше.
Итак, самый главный фрагмент описания действия сигнализации!
Охранный шлейф является нормально замкнутым,
то есть в режиме "под охраной" кнопка замкнута, а в режиме открытия
двери цепь размыкается. Что это нам дает, применимо к схеме? Сигнал, на
сработку сирены, через заданное количество секунд будет подан лишь в
том случае, когда на обоих входах станет напряжение равным 4-5 Вольт.
Это может произойти только лишь в случае, когда охранный шлейф
разомкнут, (в этом случае на вход №8 через резистор R11 номиналом 100к
будет подано напряжение 5 Вольт). И когда на входе №9 появится
напряжение 5 Вольт, а это произойдет после окончания времени задержки
постановки на охрану.
PS/ Я старался изложить принцип
действия самодельной охранной сигнализации максимально лаконично и
доступно, для понимания начинающим любителям самоделок. Если улучшите
эту модель – пришлите, пожалуйста фото и схему Вашего варианта охранной
сигнализации, я буду очень вам признателен и размещу её в этом
разделе. Заранее спасибо.
Скачать книгу "Электроника охраняет дом"20.71 Mb
|